近日,中国篮协印发《中国篮球协会各级联赛反兴奋剂工作实施细则》。

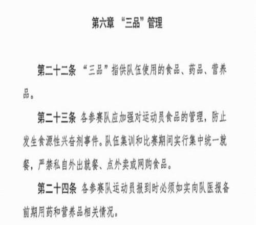
细则中第六章第二十三条明确指出,各参赛队应加强对运动员食品的管理,防止发生食源性兴奋剂事件。队伍集训和比赛期间实现集中统一就餐,严禁私自外出就餐、点外卖和网购食品。
而第三十四条处罚方法中明确指出,私自外出就餐或点外卖、网购食品、营养品、减肥/减脂类食品/饮品,罚款5000元(如果是国家集训队名单运动员罚款加倍),并全队通报批评。


近日,中国篮协印发《中国篮球协会各级联赛反兴奋剂工作实施细则》。

细则中第六章第二十三条明确指出,各参赛队应加强对运动员食品的管理,防止发生食源性兴奋剂事件。队伍集训和比赛期间实现集中统一就餐,严禁私自外出就餐、点外卖和网购食品。
而第三十四条处罚方法中明确指出,私自外出就餐或点外卖、网购食品、营养品、减肥/减脂类食品/饮品,罚款5000元(如果是国家集训队名单运动员罚款加倍),并全队通报批评。

